les ateliers FormEtSens

"Un goût de soi dans le geste qui se déploie" Danis Bois

Skip to content
  • Accueil
  • Les ateliers
    • L’agenda
    • L’association
    • L’intervenante
    • Le lieu
    • Les tarifs
    • Quelques questions …
  • La pédagogie perceptive
    • La méthode
    • L’historique
    • Pour qui ? Pour quoi ?
    • Les outils
  • Galerie
    • Photos
    • Vidéos
    • Textes
  • Contact
  • Liens

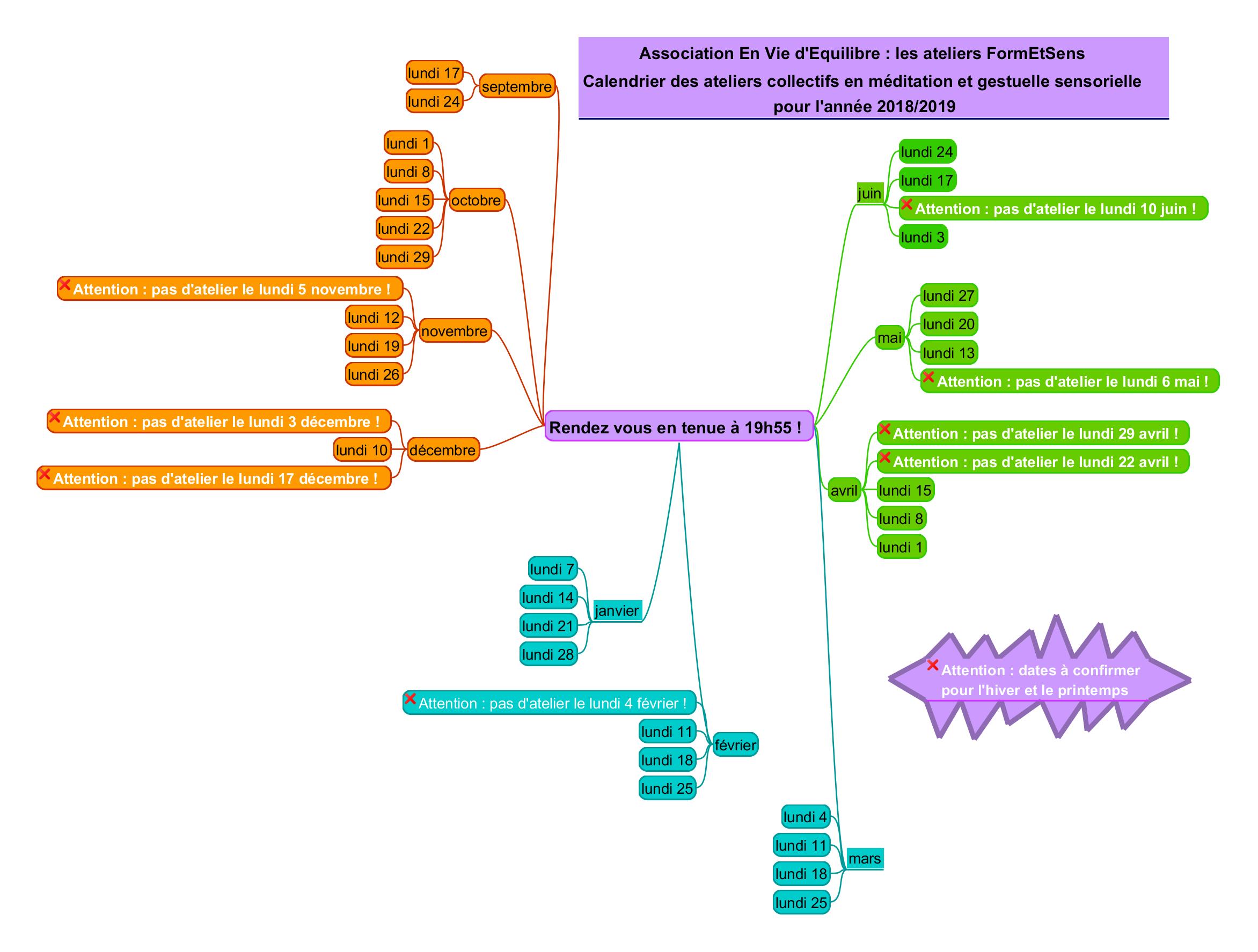
2018-2019calendrier

Published 8 septembre 2018 at 2344 × 1775 in 2018-2019calendrier.
← Précédent Suivant →
Proudly powered by WordPress